川大20190223/25161.html">科技园职业技能学院拥有三十多年的办学历史,作为四川大学的二级学院,实行“1+N”的立体式教学模式,为社会培养了大批量的高素质专业人才。川大科技园职业技能学院是四川大学、西华大学、西南交大等国家重点高等学院的实训基地。
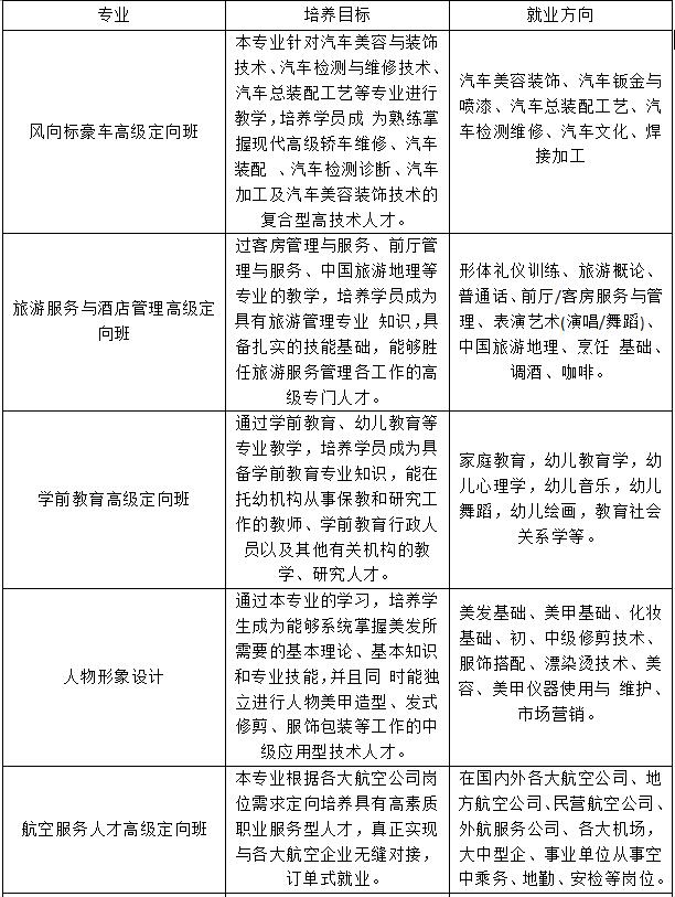
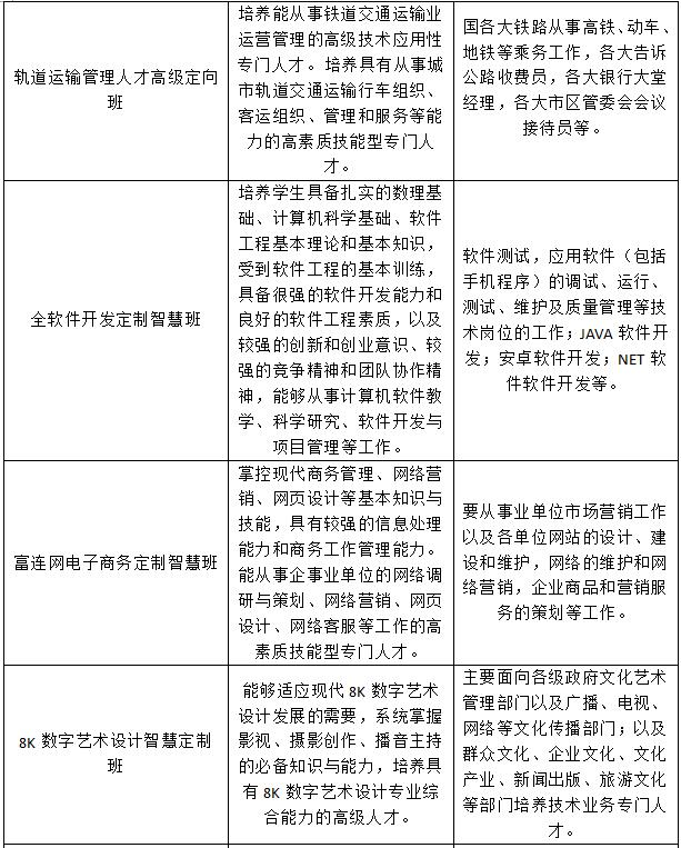
2018年初、高中起点招生计划



以上便是川大科技园职业技能学院招生专业、专业培养目标、就业方向的详细介绍,广大考试可根据自身情况选择特色班级。需要了解川大科技园职业技能学院其他具体情况的可咨询职校信息网赵老师,联系电话:18224062204(可加微信),咨询QQ:2968538108。



